Brand Trust Social Media

Navigating Brand Trust: Authenticity in Today’s Social Landscape

In today’s social media landscape, brand trust isn’t just a nice-to-have; it’s a non-negotiable asset. For small to mid-sized businesses operating with lean teams and tight budgets, building and maintaining this trust requires a pragmatic approach. This article cuts through the noise to provide actionable strategies, helping you prioritize efforts that genuinely foster authenticity and resilience against public scrutiny, without overstretching your limited resources.

We’ll focus on what truly moves the needle, what can be effectively managed with existing constraints, and crucially, what to avoid. By the end, you’ll have a clearer roadmap for making smart decisions that protect your brand’s reputation and cultivate a loyal customer base.

The Shifting Sands of Social Scrutiny

The digital environment has evolved. Consumers are savvier, more connected, and quicker to call out perceived inauthenticity or corporate missteps. This isn’t just about crisis management; it’s about a fundamental shift in how brands are expected to operate. Every post, every customer interaction, every public statement is now subject to immediate, widespread examination. For SMBs, this means that while the stakes are high, the opportunity to build genuine connections through transparency is also greater.

Our experience shows that trying to control every narrative is futile. Instead, focus on building a foundation of honesty. This means aligning your brand’s actions with its stated values, consistently. It’s about demonstrating, not just declaring, who you are.

Prioritizing Authentic Communication

Authenticity isn’t a campaign; it’s a continuous mode of operation. For SMBs, this translates into practical communication choices:

  • Speak in Your Own Voice: Avoid generic corporate speak. Let your brand’s personality shine through. This often means empowering team members who are close to the product or customers to contribute to social content. Their genuine enthusiasm is far more compelling than polished, sterile copy.
  • Show, Don’t Just Tell: Instead of just talking about your values, demonstrate them. Share behind-the-scenes glimpses of your operations, your team, and how your product or service genuinely helps customers. Visuals are key here.
  • Consistency Across Channels: Ensure your message and tone are consistent whether you’re on Instagram, LinkedIn, or responding to an email. Discrepancies quickly erode trust. This doesn’t mean identical content, but a unified brand persona.

Prioritize content that reflects real experiences and real people. User-generated content, when handled ethically, can be incredibly powerful because it comes from a trusted source – another customer.

While the directive to ‘be authentic’ sounds straightforward, the practical execution often hits a snag when internal alignment is weak. It’s easy to overlook that authenticity isn’t just an external presentation; it’s an internal state. If different departments or even individual team members hold conflicting views on the brand’s core values or personality, the external messaging will inevitably feel disjointed. This isn’t just a minor inconsistency; it’s a slow leak in trust. Customers pick up on these subtle discrepancies, even if they can’t articulate why a brand feels ‘off.’ The hidden cost here is the erosion of internal cohesion, which then manifests as a fragmented customer experience, making every subsequent communication effort harder.

Furthermore, ’empowering team members’ to contribute genuinely requires more than just permission; it demands dedicated time, clear guardrails, and often, a degree of training. In practice, this often translates into an additional task for an already stretched employee, leading to either superficial contributions or outright burnout. The non-obvious failure mode here is when teams attempt to perform authenticity rather than embody it. This often results in content that feels forced or overly curated, which is the antithesis of the goal. The audience can sense when a ‘behind-the-scenes’ glimpse is actually a highly produced segment, and that perception can quickly undermine the very trust you’re trying to build.

Given these realities, it’s critical to deprioritize chasing every trending ‘authentic’ content format or over-producing content that aims for perfection. Instead of investing heavily in elaborate video productions or complex user-generated content campaigns that demand significant moderation, focus first on internal clarity. Ensure your core team genuinely understands and agrees on the brand’s voice and values. A simple, consistent message delivered genuinely by a unified team, even if visually imperfect, will always outperform a slick, inauthentic production. The former builds genuine connection; the latter often just adds to the noise.

Building Trust Through Transparency

Transparency is a cornerstone of trust, especially when resources are limited. It’s about being open about your processes, your challenges, and even your mistakes.

  • Acknowledge Imperfections: No business is perfect. When issues arise, acknowledge them promptly and clearly. Explain what happened, what you’re doing to fix it, and what steps you’re taking to prevent recurrence. This builds far more goodwill than trying to hide or deflect.
  • Be Clear About Your “Why”: Articulate your mission and values beyond just making a profit. Consumers today want to support businesses that align with their own principles. This “why” should be evident in your social content.
  • Data Privacy and Usage: In 2026, data privacy concerns are paramount. Be explicit about how you collect, use, and protect customer data. A simple, easy-to-understand privacy policy linked prominently on your social profiles can go a long way. data privacy for small business marketing

For SMBs, this often means simplifying complex policies into digestible, honest statements. Don’t try to sound like a legal firm; aim for clarity and directness.

The immediate benefit of transparency when issues arise is clear, but the cost of inaction or delayed action is often underestimated. When a problem surfaces, the instinct might be to delay communication until all answers are known, or to craft a perfectly polished response. This delay, however, frequently amplifies the problem. Customers perceive silence as evasion, and the vacuum of information gets filled by speculation, often negative. The eventual explanation, no matter how well-intentioned, then faces a higher hurdle of skepticism. This isn’t just about managing public relations; it’s about the compounding effect on customer loyalty and the increased effort required to rebuild trust that could have been preserved with earlier, albeit imperfect, honesty.

Another common pitfall is the assumption that transparency is a one-time declaration. In practice, maintaining genuine transparency requires ongoing effort and consistent internal alignment. It’s easy to publish a mission statement or a privacy policy and consider the job done. However, the real test comes when operational decisions or marketing campaigns subtly deviate from these stated values. Teams, under pressure to hit targets, might inadvertently make choices that feel expedient in the short term but erode the “why” or stretch the boundaries of data usage. The friction here isn’t malicious; it’s often a result of siloed thinking or a lack of consistent reinforcement of the transparency ethos across all functions.

What’s often overlooked is the internal burden of achieving this external simplicity. For an SMB, distilling complex legal or operational realities into “digestible, honest statements” isn’t trivial. It requires internal clarity first, which often means confronting ambiguities or inconsistencies within your own processes. This can be a frustrating exercise, as it forces teams to define boundaries they might prefer to keep vague, or to commit to a specific stance when flexibility feels safer. The pressure to simplify for the customer often reveals internal complexities that need to be resolved, adding an unexpected layer of work before the external communication can even begin.

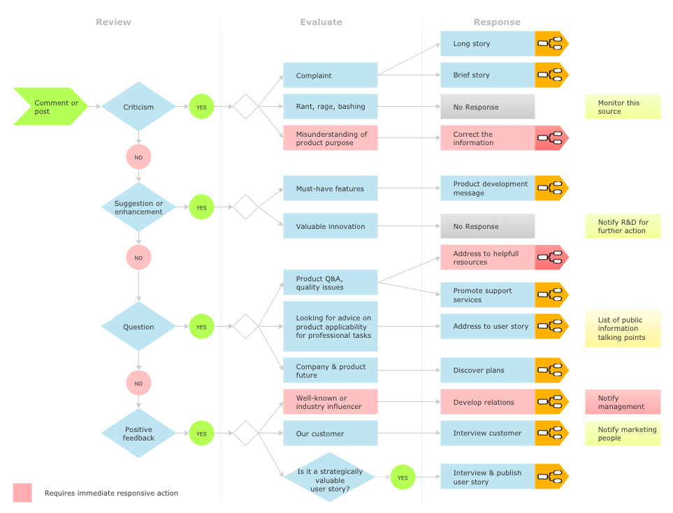
Managing Social Feedback and Crises

Social media is a two-way street. How you handle feedback, both positive and negative, directly impacts trust.

  • Respond Genuinely and Promptly: Acknowledge all feedback. For positive comments, a simple thank you suffices. For negative feedback, respond empathetically, take the conversation offline if necessary, and offer solutions. A delayed or canned response is often worse than no response.
  • Empower Your Team: Ensure your social media managers or customer service team have clear guidelines and the authority to resolve common issues. This prevents bottlenecks and shows customers you value their time.
    Social media response workflow
    Social media response workflow
  • Learn from Criticism: View negative feedback not as an attack, but as an opportunity to improve. Publicly addressing how you’ve learned from a mistake can turn a potential crisis into a trust-building moment.

The goal isn’t to eliminate negative comments, which is impossible, but to demonstrate a commitment to listening and improving. This is a critical differentiator for smaller brands.

What to Deprioritize: The Shiny Object Trap

With limited resources, knowing what to *not* do is as important as knowing what to do. For small to mid-sized businesses, deprioritize:

Over-investing in complex, expensive sentiment analysis tools or AI-driven content generation platforms without a clear, immediate need. While these tools promise efficiency, their true value often requires significant data volume, integration effort, and dedicated personnel to interpret and act on insights. For most SMBs, manual monitoring of comments, direct engagement, and a focus on authentic, human-generated content will yield far greater returns on investment. Chasing every new social media platform or trend before mastering your core channels is another common pitfall. Stick to platforms where your audience is most active and where you can consistently deliver quality engagement. Don’t spread your limited resources too thin trying to be everywhere at once.

Sustaining Trust for Long-Term Growth

Building trust is an ongoing process, not a one-time fix. For sustainable growth, integrate these principles into your operational DNA:

  • Regularly Review Your Social Presence: Periodically audit your social media content and interactions. Does it still reflect your brand’s authentic voice? Are you consistently transparent? Are you responding effectively?
  • Foster Internal Authenticity: Trust starts from within. Ensure your employees understand and embody your brand’s values. An engaged and authentic internal culture naturally translates to a more trustworthy external presence.
  • Measure What Matters: Beyond likes and shares, track metrics that indicate trust and engagement, such as comment sentiment, direct messages, and customer retention rates influenced by social interactions. social media metrics for small business

Ultimately, brand trust in a scrutiny-heavy landscape is built on a foundation of consistent, honest communication and a genuine commitment to your customers. It’s about making deliberate choices that prioritize long-term relationships over short-term gains.

Robert Hayes

Robert Hayes is a digital marketing practitioner since 2009 with hands-on experience in SEO, content systems, and digital strategy. He has led real-world SEO audits and helped teams apply emerging tech to business challenges. MarketingPlux.com reflects his journey exploring practical ways marketing and technology intersect to drive real results.

More Reading

Post navigation

Leave a Comment

Leave a Reply

Your email address will not be published. Required fields are marked *